Contact:

Dr Thorsten Plaggenborg

+49 (0)441 798-3444

W3 1-169

Management

Mr Plaggenborg is the director of the Technical and Scientific Equipment Services (BI) and manages the day-to-day operations of the facility. You can contact him if you have any questions regarding equipment investments, major research instrumentation and operational installations.

Mr Plaggenborg informs the BI Advisory Board regularly. This Board consists of the Institute Directors of School V, with the exception of the Institute of Mathematics, as well as a representative of the other Schools and two representatives of the BI staff.

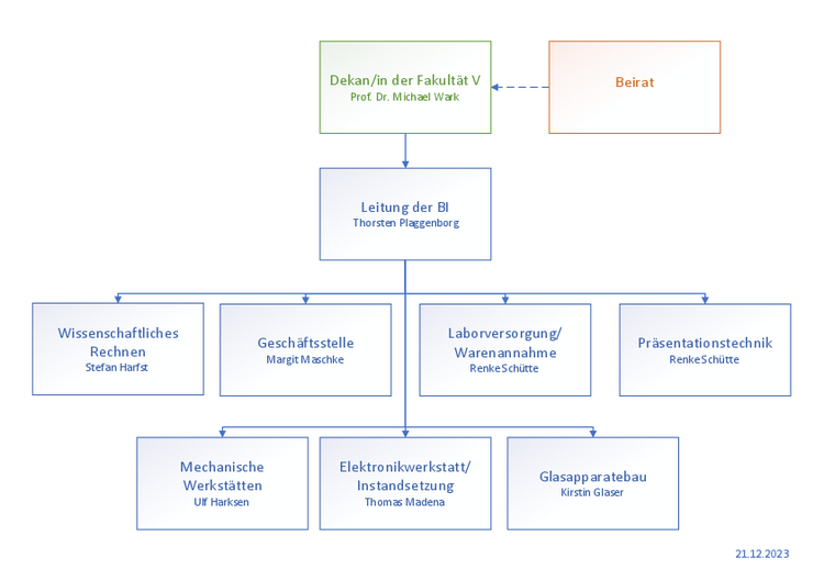
Organisation chart of the BI

Organisation chart as text version (barrier-free)

The organisational chart provides an overview of the BI's organisational structure.

The BI is a central institution of School V - School of Mathematics and Science and is therefore subordinate to the Dean's Office of School V. The current Dean is Prof Dr Michael Wark.

An advisory board is formed for the BI, which advises the Dean's Office on BI matters.

The BI is headed by Dr Thorsten Plaggenborg. The following departments are located in the BI:

  • Scientific Computing, Head: Stefan Harfst
  • Office, Head: Margit Maschke
  • Laboratory Supply/ Goods Receipt, Head: Renke Schütte
  • Presentation Technology, Head: Renke Schütte
  • Electronics workshop/ repair, Head: Thomas Madena
  • Mechanical workshops, Head: Ulf Harksen
  • Glass apparatus construction, Head: Kirstin Glaser
(Changed: 20 Feb 2026)  Kurz-URL:Shortlink: https://uol.de/p10207en
Zum Seitananfang scrollen Scroll to the top of the page

This page contains automatically translated content.